Projet robot suiveur de ligne


L'objectif de ce projet était de concevoir un robot qui suit une ligne blanche sans utiliser de microcontrolleur seulement des composants électroniques.

Réalisation de la bête à corne

Avant de commencer le projet, il est nécessaire de savoir en quoi il consiste. Il est donc important de se demander "A qui ?" le projet servira, "Sur quoi ?" il agira et "Pourquoi ?" il sera réalisé. C'est à dire son but.

Ressources utilisées

Site : Site oscillateur période variable

Logiciel : VoltSim sur Android

Trace

Oups il y a pas l image

Auto-évaluation

Oups il a pas l'image Oups il a pas l'image Oups il a pas l'image Oups il a pas l'image Oups il a pas l'image

En prenant comme exemple ce que nous avions fait en cours, il ne fut pas compliqué de compléter la bête à corne.


Réalisation de l'analyse fonctionnelle du robot

Après avoir réalisé la bête à corne, il est nécessaire de rentrer plus dans le détail. Nous pouvons nous demander, pour réaliser la tâche : "Qu'est ce qui agira sur le robot ?"

Ressources utilisées

Pédagogique : Cours de gestion de projet

Trace

Oups il a pas l'image

Auto-évaluation

Oups il a pas l'image Oups il a pas l'image Oups il a pas l'image Oups il a pas l'image Oups il a pas l'image

Comme nous l'avions fait déjà en cours, il m'a fallu juste de le poffiner.


Réalisation de l'analyse technique du robot

Après avoir réalisé l'analyse fonctionnelle. Nous devons comprendre comment le robot fonctionnera et ainsi, séparer les fonctions qui lui sont liées. Il est donc important de bien comprendre le fonctionnement du robot pour ne rien oublier.

Ressources utilisées

Pédagogique : Cours de gestion de projet

Trace

Oups il y a pas l image

Auto-évaluation

Oups il a pas l'image Oups il a pas l'image Oups il a pas l'image Oups il a pas l'image Oups il a pas l'image

Crée ce circuit m'a posé un légé problème, j'ai dû essayer plusieurs schémas trouvés sur internet avant de trouver un qui convenait au besoin du projet. Où j'ai pu ensuite l'adapter.


Organiser les opérations avec un diagramme de Gantt

Afin d'avoir un suivi et une meilleure lecture dans le temps du projet, le moyen utilisé est celui du diagramme de Gantt. Il permet d'attribuer à des personnes des activitées/tâches à réaliser dans une période donnée.

Ressources utilisées

Pédagogique : Cours sur la gestion de projet

Logiciel : GanttProject

Trace

Oups il a pas l'image

Auto-évaluation

Oups il a pas l'image Oups il a pas l'image Oups il a pas l'image Oups il a pas l'image Oups il a pas l'image

La réalisation d'un diagramme de gant prévisionnel est compliqué car nous n'avons pas encore l'expérience pour donner des durées fiables.

Comprendre et corriger le circuit protecteur de batterie

Le protecteur de batterie permet comme son nom l'indique de proteger la batterie, pour éviter une décharge profonde et donc un endomagement définitif de la batterie.

Ressources utilisées

Documents : Schéma de départ du circuit

Trace

Schéma du sonomètre

Auto-évaluation

Oups il a pas l'image Oups il a pas l'image Oups il a pas l'image Oups il a pas l'image Oups il a pas l'image

Comprendre le fonctionnement de ce circuit ne m'a pas posé de problème.


Verification du bon fonctionnement des composants donnés.

Avant d'utiliser la carte moteur, les moteurs et les capteurs, il fallait les vérifier car ils avaient été utilisé par le passé par d'autre étudiant puis stocké donc ils ne pourraient ne plus fonctionner.

Ressources utilisées

Documents : Documents de test du projet test carte moteur

Trace

Auto-évaluation

Oups il a pas l'image Oups il a pas l'image Oups il a pas l'image Oups il a pas l'image Oups il a pas l'image

Faire tous ces tests ont été simple à faire.



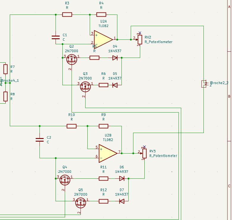
Création et simulation d'un circuit permettant de controller la carte moteur

La carte moteur nécessite un signal carré pour fonctionner, ce signal doit être variable pour faire varier la vitesse des moteurs selon ce que les capteurs receptionnent.

Ressources utilisées

Site : Site oscillateur période variable

Logiciel : VoltSim sur Android

Trace

Oups il y a pas l image

Auto-évaluation

Oups il a pas l'image Oups il a pas l'image Oups il a pas l'image Oups il a pas l'image Oups il a pas l'image

Crée ce circuit m'a posé un légé problème, j'ai dû essayer plusieurs schémas trouvés sur internet avant de trouver un qui convenait au besoin du projet. Où j'ai pu ensuite l'adapter.


Souder et vérifier le bon fonctionnement du circuit

Pour cette partie, il ne fallait pas juste souder le schema simuler sur volt sim, il fallait voir comment correctement alimenter l'AOP.

Ressources utilisées

Pédagogique : Explication d'un professeur

Trace

Oups il a pas l'image

Auto-évaluation

Oups il a pas l'image Oups il a pas l'image Oups il a pas l'image Oups il a pas l'image Oups il a pas l'image

Lors de la soudure, j'ai donc dû trouver comment alimenter l'AOP ce qui n'a pas été très difficile. Cependant j'ai voulu protéger comme une diode l'AOP grâce à une résistance et donc le circuit n'a pas fonctionné, j'ai essayé de trouver pourquoi le circuit ne fonctionnait pas, mais je ne trouvais pas, j'ai alors demandé de l'aide a un professeur qui m'a expliqué d'où venait mon erreur.



Essaies de création d'une carte moteur

Les projets étant fait pour apprendre, j'ai voulu essayer de concevoir ma propre carte moteurs. Grâce à cet essaie j'ai pu apprendre plein de choses qui ne me serait pas venu en tête pour la conception d'une carte moteur.

Ressources utilisées

Pédagogique : Explication d'un professeur

Auto-évaluation

Au vu de tout ce qu'il aurait fallu faire pour concevoir cette carte, je ne l'ai pas refaite cependant en me demandant comment on peut faire, j'en ai tiré de nouvelles connaissances.




Conclusion

Ce projet m'a permis de développer mes compétences en création de circuit, mais surtout d'apprendre grâces aux erreurs que j'ai pu faire énormément de choses.